WQS 二分搜
一篇WQS二分搜的筆記,希望能讓自己不要這麼快忘記的個優化技巧。
Introduction
WQS 二分搜又稱Aliens優化,是一個可以將二維的DP問題轉化成一個維度的優化技巧
複雜度可以從$O(N^2)$下降到$O(NlogC)$,但題目本身需要一些特性。
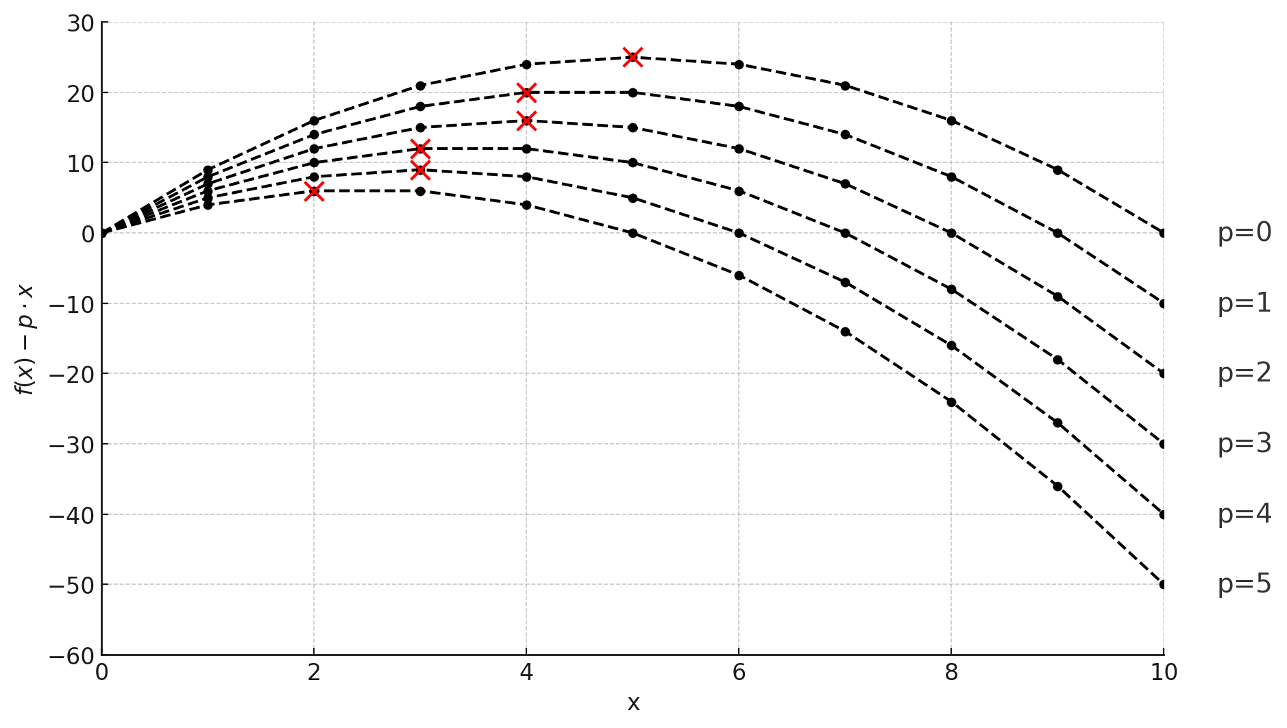
已知某函數$f(x)$為concave function,且我們有某種演算法可以在線性時間內求出$f(x) - px$的最大值及最大值
發生的位置($x_0$)。
接下來,我們畫出$p=0 - 5$的Cases :
可以發現,$x_0$隨著$p$上升逐漸下降!
因此若我們希望找到$f(x)$的最大值且$x<=k$,我們可以對$p$做二分搜,找到最近的$p$使得$f(x) - px$的$x_0$$\le k$,最後答案就會是演算法的輸出$+ pk$。
Informal Proof
至於為什麼當p越大,極值發生位置會越來越前面,簡單的證明如下:
當$f(x)$極值發生時的必要條件是$\nabla f(x) = 0$
$\nabla (f(x) - px) = \nabla f(x) - \nabla px = \nabla f(x) - p = 0$
已知$f(x)$是concave,因此 $\nabla f(x)$ 遞減
因此當$p \uparrow$,$x$必須越來越小。
然而,WQS真正困難的部分其實是證明$f(x)$是concave的,很多時候看到題目都會靠直覺猜它是concave,然後直接使用此性質(就像猜某個greedy方式會是最佳解)。
Intuition
我覺得WQS二分搜有一個很好的intuition:
$f(x)$是某件事做了$x$次後得到的值,$p$就可以當作每做一次所需的成本,當成本($p$)越大,我們就不能做太多次操作(若我們的目標是maximize $f(x)$)。
因此!理所當然當$p$越大,$x_0$就會越小。
Application
直接來看一題很經典的WQS二分的題目AI-666 賺多少:
題目敘述:給定$n$天股票價格,求只能交易$k$次的情況下最多能賺多少錢?(假設最多同時只能持有一張股票)
這題有一個很簡單的dp解:
$dp0[i][j]$表示在第$i$天,交易了$j$次且當下沒有股票的最佳解
$dp1[i][j]$表示在第$i$天,交易了$j$次且當下持有股票的最佳解
轉移式:
$dp0[i][j] = max(dp0[i-1][j], dp1[i-1][j-1] + a[i])$
$dp1[i][j] = max(dp1[i-1][j], dp0[i-1][j] - a[i])$
最後答案就是$dp0[n][k]$。
但很明顯,此做法的時間、空間複雜度為$O(n^2)$。
嘗試將問題轉換成「不限制交易次數」,我們可以發現轉移式就會變成:
$dp0[i] = max(dp0[i-1], dp1[i-1] + a[i])$
$dp1[i] = max(dp1[i-1], dp0[i-1] - a[i])$
其中,$dp0[i]$表示在第$i$天,當下沒有股票的最佳解,$dp1[i]$表示在第$i$天,當下持有股票的最佳解。
接著,我們嘗試將每次交易都增加一個$p$元的手續費,此時轉移式變成:
$dp0[i] = max(dp0[i-1], dp1[i-1] + a[i])$
$dp1[i] = max(dp1[i-1], dp0[i-1] - a[i] - p)$
我們可以在$O(n)$的時間解決這個「有手續費且沒有交易次數限制」的問題。
最後,我們可以對$p$做二分搜找到某個$p$,使得發生最大值時的交易次數$\leq k$
最終答案就會是此演算法的輸出$+ pk$。
1 |
|
在TIOJ上要稍微壓一點常數(e.g. 二分搜範圍)
WQA二分搜的過程其實有不少細節,請未來的我自行體會。
但就結論而言,一個簡單且可以避免錯誤的方法是「找最大的$p$使得最後的交易次數不滿足題目限制」
最後我們所需$p$就會是$p+1$(如果是離散的話)。
Related Problems
美食博覽會 (k 值加大版)
Subarray Squares
Tree I
E2. Guard Duty (medium)
F. New Year and Handle Change
E. Gosha is hunting